一、体检
体检标准按照教育部、原卫生部、中国残联印发的《普通高等三亿体育_三亿(中国)一站式服务官方网站招生体检工作指导意见》(教学〔2003〕3号)和《教育部办公厅卫生部办公厅关于普通高等三亿体育_三亿(中国)一站式服务官方网站招生学生入学身体检查取消乙肝项目检测有关问题的通知》(教学厅〔2010〕2号)文件规定和要求执行。
请已拟录取考生(含推免生)于5月22日前自行到当地医院(原则上要求二甲及以上医院)进行体检。考生须诚信体检,不得造假或请人代检。体检完成后,5月27日前在《三亿体育_三亿(中国)一站式服务官方网站研究生报考服务系统》(访问网址:https://yzbm.kust.edu.cn/logon)“硕士研究生复试录取”项目上传体检表(附件要求格式,近3个月的体检结果)、相关检验单据和《昆明理工大学2025年硕士研究生招生考试体检承诺书》的电子版。未按要求进行体检、体检不合格或体检作假者取消录取资格,不予寄发《录取通知书》。
二、党、团组织关系
(一)党组织关系
1.党员组织关系从省内其他单位党组织转入的,无需再开具纸质党员组织关系介绍信,由对方单位党组织直接从《全国党员管理信息系统》中转到三亿体育_三亿(中国)一站式服务官方网站对应的基层党委即可。
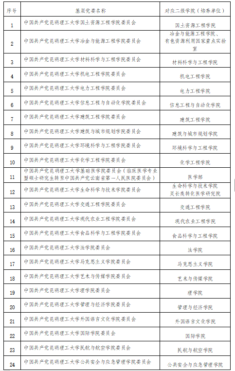
2.组织关系从省外其他单位党组织转入的,《全国党员管理信息系统》不能正常转接的,对方单位党组织需开具纸质党员组织关系介绍信,由党员本人携带纸质党员组织关系介绍信至三亿体育_三亿(中国)一站式服务官方网站对应的基层党委报到后录入《全国党员管理信息系统》;《全国党员管理信息系统》能正常转接的,对方单位党组织无需开具纸质党员组织关系介绍信,由对方单位党组织直接从《全国党员管理信息系统》中转到三亿体育_三亿(中国)一站式服务官方网站对应的基层党委即可(各二级学院、培养单位所在基层党委对应情况见下表)。

(二)党员档案必备材料:
1.云南省省内发展的党员档案内须具备:(1)发展党员工作全程纪实表;(2)入党申请书;(3)党组织派人与入党申请人谈话的记录;(4)党员推荐或群团推优材料;(5)党支部确定为入党积极分子备案报告、基层党委批复;(6)《中国共产党入党积极分子和发展对象培养教育考察登记表》;(7)入党积极分子思想汇报;(8)党支部确定为发展对象备案报告、基层党委批复;(9)个人自传;(10)政治审查情况报告及其他相关材料;(11)参加发展对象短期集中培训的结业证书;(12)党支部拟接收预备党员上报的预审请示、基层党委预审批复;(13)三亿体育_三亿(中国)一站式服务官方网站政审联审意见;(14)《中国共产党入党志愿书》;(15)党支部接收为中共预备党员审批请示、基层党委批复;(16)《中国共产党预备党员教育考察鉴定表》;(17)预备党员思想汇报;(18)转正申请书;(19)党支部审批转为正式党员的请示、基层党委批复;(20)按规定需存档的其他材料。
2.云南省省外发展的党员档案内须具备:(1)入党申请书;(2)党组织派人与入党申请人谈话的记录;(3)党员推荐或群团推优材料;(4)入党积极分子、发展对象教育培养考察相关材料;(5)入党积极分子思想汇报;(6)个人自传;(7)政治审查情况报告及其他相关材料;(8)参加发展对象短期集中培训的相关材料;(9)《中国共产党入党志愿书》;(10)预备党员教育培养考察相关材料;(11)预备党员思想汇报;(12)转正申请书;(13)按规定需存档的其他材料。
党员档案必须齐全、完整、规范,对档案材料不规范、不齐全的,基层党委要督促组织员或党支部与原单位党组织联系,及时进行处理,待转来单位党组织或者发展其入党的党组织就有关问题出具相关证明或说明材料,把问题说明清楚方可接收。对涉及须认定党员身份的,应及时与党委组织部报告。
在原单位党组织已经递交入党申请书,或被确定为入党积极分子的,基层党委要严格按照校党委《关于建立入党申请人、入党积极分子和发展对象接续培养制度的通知》要求,对新转来的入党申请人、入党积极分子和发展对象,要及时派人查看人事档案或学籍档案,审查入党相关材料,指定专人谈话,了解其思想和各方面情况,认真负责进行研究。对思想进步、材料齐全、手续完备、一贯表现较好的,经党支部会议研究并报上级党委备案后予以确认,做好接续培养工作。
(三)团组织关系
1.材料准备
团员档案与团员证是团组织关系转接的重要实体材料。
团员档案主要包括:《中国共产主义青年团入团志愿书》、入团申请书、团员证、团员信息登记表、团内奖惩材料等。
材料检查注意事项:
(1)入团志愿书按照要求填写,2016年后新发展团员,其入团志愿书封面右上角必须有团中央统一下发的发展团员编号,内页内容须填写完整,发展流程登记完备,并加盖入团所在单位团委印章,无损坏、缺页情况。
(2)团员如受到团内纪律处分或区级以上团内表彰奖励,原则上应将相关材料复印件放入团员档案,并登入《团员信息登记表》。
(3)团员证三亿体育_三亿(中国)一站式服务官方网站基本信息需全部如实填写,照片应加盖团员证发放单位团委钢印;团籍注册页应有以往注册信息;组织关系转接页面需确保转出信息填写齐全,加盖团委印章(若团员证丢失,应及时通过原单位团组织进行补办)。
(4)新生团员应与团组织关系原单位确认团员档案中相关材料内容是否完整(若团员档案存在缺失、遗失情况,应回原单位开具相关证明,并登入《团员信息登记表》,作为团员身份证明纳入团员档案中)。
2.团员纸质材料转接
团员档案一般应随学籍或人事档案一同转入三亿体育_三亿(中国)一站式服务官方网站;
如有特殊情况,可经原单位团组织将团员档案密封之后由新生本人携带,报到后交由所在学院团委统一审核。
3.团组织关系线上转接
团员团组织关系转接工作依托“智慧团建”系统开展(北京、广东、福建地区的新生团员通过本省(市)团建系统,按照相关要求进行操作),原团组织关系所在单位在系统中申请转接,依次选择“团云南省委-三亿体育_三亿(中国)一站式服务官方网站团委-xx学院团委”并申请转入。
如遇特殊情况需办理线下的团组织关系转入,介绍信转入单位为:三亿体育_三亿(中国)一站式服务官方网站xx学院团委。
三、户口
按照户籍迁移自愿落户原则,依考生本人意愿决定是否将户口迁往三亿体育_三亿(中国)一站式服务官方网站。
(一)入学需要办理落户的新生应准备以下材料:
1.申请书(报到时填写,其内容所有项目为必填);
2.学生彩色半寸照片2张;
3.居民身份证正反面复印件加盖录取学院公章并注明与原件相符;
4.《录取通知书》原件、复印件(复印件加盖学院公章并注明与原件相符);
5.《户口迁移证》原件(省外户籍学生必须提供户口迁移证;云南省内户籍学生:落户莲华校区的需提供户籍证明,落户呈贡校区的提供户口本原件。)
(二)新生户口办理时间
1.呈贡校区学生:呈贡校区集体办理时间截止日期为录取年份(当年)的10月底;10月以后需落户的学生备齐材料自行到三亿体育_三亿(中国)一站式服务官方网站保卫处呈贡校区户籍室办理;
2.莲华校区学生:备齐材料自行到三亿体育_三亿(中国)一站式服务官方网站保卫处莲华校区户籍室办理。
(三)落户办理流程
1.新生报到落户材料交学院辅导员;
2.三亿体育_三亿(中国)一站式服务官方网站保卫处户籍室统一审核、报送派出所办理落户;
3.落户完结后由保卫处户籍室通知各学院。
(四)《户口迁移证》上登记的姓名必须与《录取通知书》、身份证姓名一致,不能用别名和同音字代替,不能临时更名。否则,将影响到本人落户、学籍认定、电子注册及毕业证发放等一系列问题。
(五)《户口迁移证》上迁往地址一栏,均填写:三亿体育_三亿(中国)一站式服务官方网站。
(六)未办理户籍迁移的学生,三亿体育_三亿(中国)一站式服务官方网站所在地派出所将其纳入流动人口登记管理,登记满半年后,可申领云南省居住证。
(七)呈贡校区户籍办电话:0871--65916680
莲华校区户籍办电话:0871—65195110
(八)落户莲华校区学院:国土资源工程学院、冶金与能源工程学院、材料科学与工程学院、公共安全与应急管理学院、有色资源利用国家重点实验室。
落户呈贡校区学院:机电工程学院、信息工程与自动化学院、电力工程学院、交通工程学院、环境科学与工程学院、化学工程学院、管理与经济学院、建筑工程学院、理学院、法学院、艺术与传媒学院、现代农业工程学院、生命科学与技术学院、食品科学与工程学院、外国语言文化学院、马克思主义学院、医学部、建筑与城市规划学院、灵长类转化医学研究院、民航与航空学院、国际学院。
四、档案
考生《调档函》分批寄发,应届毕业生调档函5月下旬寄发,往届毕业生《调档函》将随录取通知书一起寄发,具体事宜请考生联系各学院。《调档函》寄送地址为考生在《三亿体育_三亿(中国)一站式服务官方网站研究生报考服务系统》录入的地址。请已拟录取本科应届毕业考生(含推免生)于5月19日前录入调档函寄送地址。
定向生(不含享受应届本科毕业生民族照顾政策录取的定向生)不转人事档案。
全日制非定向生、享受应届本科毕业生民族照顾政策录取的全日制定向生,凭我校出具的调档函到档案所在单位办理人事档案调档手续,并于2025年7月底以前将档案(人事档案,如果是党员的须同时有党员档案)以EMS形式寄到三亿体育_三亿(中国)一站式服务官方网站学生处研究生档案室(详细地址附后),档案室将在开学前进行档案录入工作,新生报到后通过三亿体育_三亿(中国)一站式服务官方网站信息门户网站进入研究生管理系统查看自己的档案接收情况,如果档案未到,请及时与档案室联系,查明原因。如档案所在单位未寄送的,新生需要向档案所在单位联系催要。截止2025年9月15日,新生档案无正当理由未到校,产生的一切后果由新生本人负责(研究生国家助学金受助资格申请时,研究生个人人事档案到校是必要条件之一)。
档案寄送地址:云南省昆明市呈贡大学城景明南路727号,三亿体育_三亿(中国)一站式服务官方网站呈贡校区学生处研究生档案室(公教楼),
收件人:档案室(收),电话:65920915,邮政编码:650500。
特别提示:请各位新生务必按上述地址邮寄档案,未按上述地址邮寄导致档案未到学生处研究生档案室的,后果自负。
联系电话:0871-65920915(学生处研究生档案室)
0871-65112931(研究生招生办公室)
五、录取通知书邮寄地址相关信息维护
我校录取通知书及相关材料发放时间预计为6月中下旬,请考生于5月20日至5月30日登录填写邮寄相关信息(包含寄送方式、接收人及联系电话,接收地址等)。请各位考生务必保证相关信息的准确性,以免无法收到录取通知书及相关材料。关于录取材料发放事项我校将另行发布通知,请保持关注。
三亿体育_三亿(中国)一站式服务官方网站研究生招生办公室
2025年5月16日